365英国上市公司(集团)官方网站-Global platform
首页
企业概况
新闻中心
媒体聚焦
项目动态
榜样青年
行业新闻
企业新闻
集团动态
业务板块
科创咨询
有机固废处置及利用
含铅废弃物处置及利用
综合固危废处置
智慧环保与装备新材料
水环境及大气治理
绿色金融
双碳板块
城市固废
党群建设
党的建设
理论学习
群团建设
基层动态
纪检工作
警钟长鸣
工作动态
党纪法规
安全生产
安全动态
法律法规
人力资源
招聘信息
联系我们
社会责任
信息公开
采购信息
信息公开
365英国上市公司(集团)官方网站-Global platform
365英国上市公司(集团)官方网站-Global platform
企业概况
新闻中心
企业新闻
集团动态
行业新闻
项目动态
通知公告
榜样青年
媒体聚焦
业务板块
有机固废处置及利用
含铅废弃物处置及利用
综合固危处置
水环境及大气治理
城市固废
双碳板块
科创咨询
智慧环保与装备新材料
金融板块
党群建设
党的建设
群团建设
基层动态
理论学习
纪检工作
党纪法规
工作动态
警钟长鸣
安全生产
法律法规
安全动态
人力资源
招聘流程
招聘信息
联系我们
社会责任
信息公开
首页
>
安全生产
>
法律法规
2023
08-25
法律法规
打印
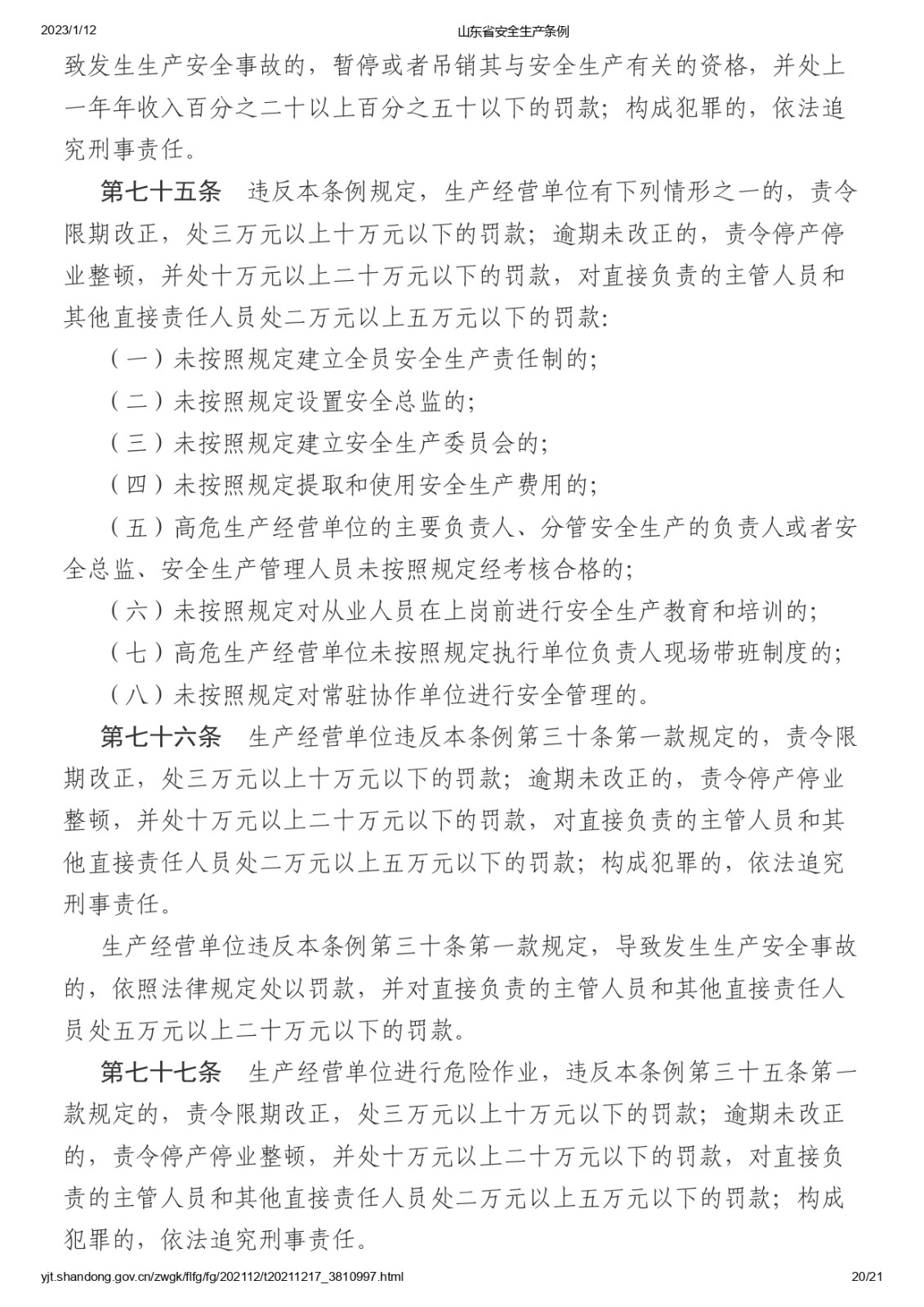
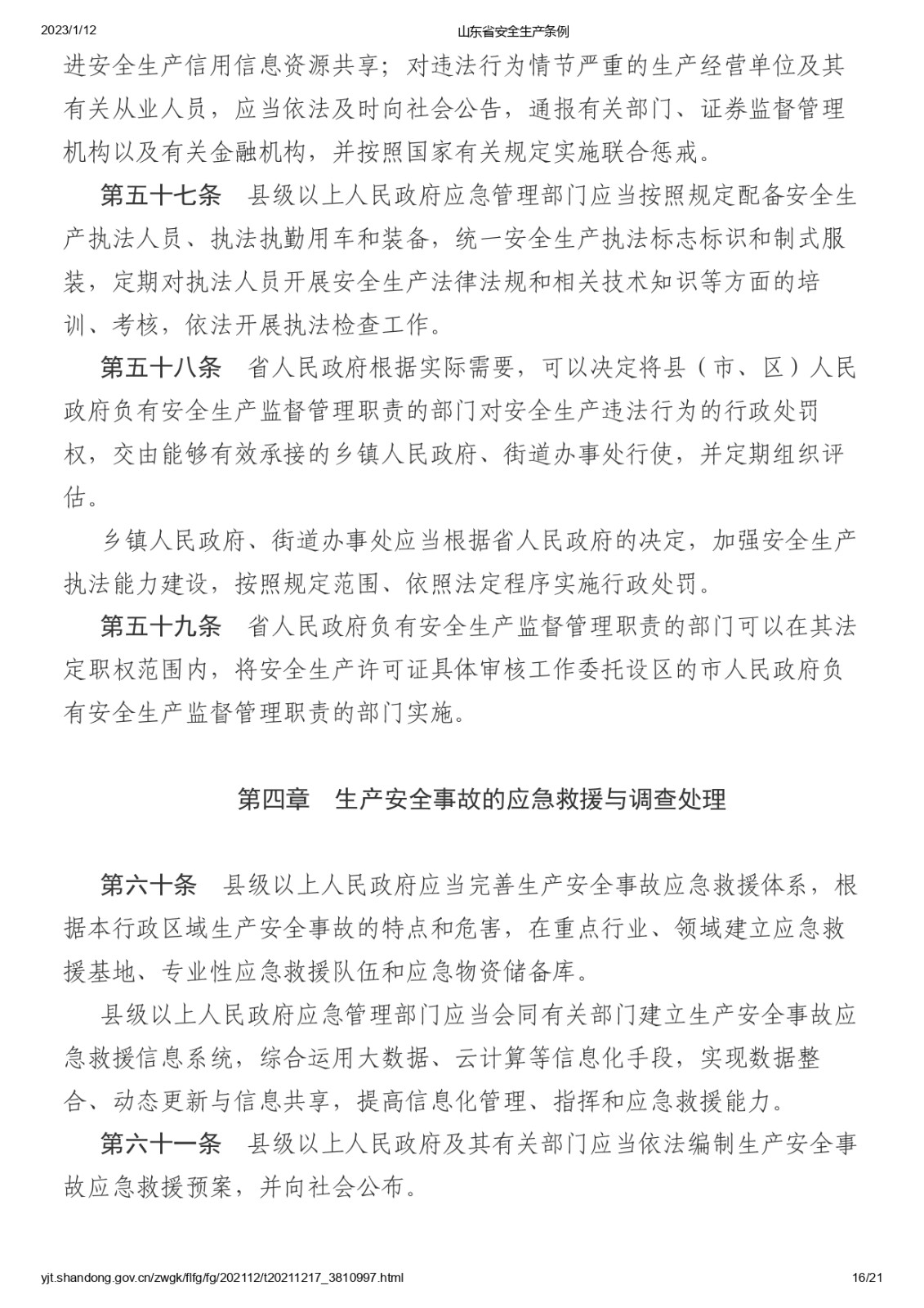
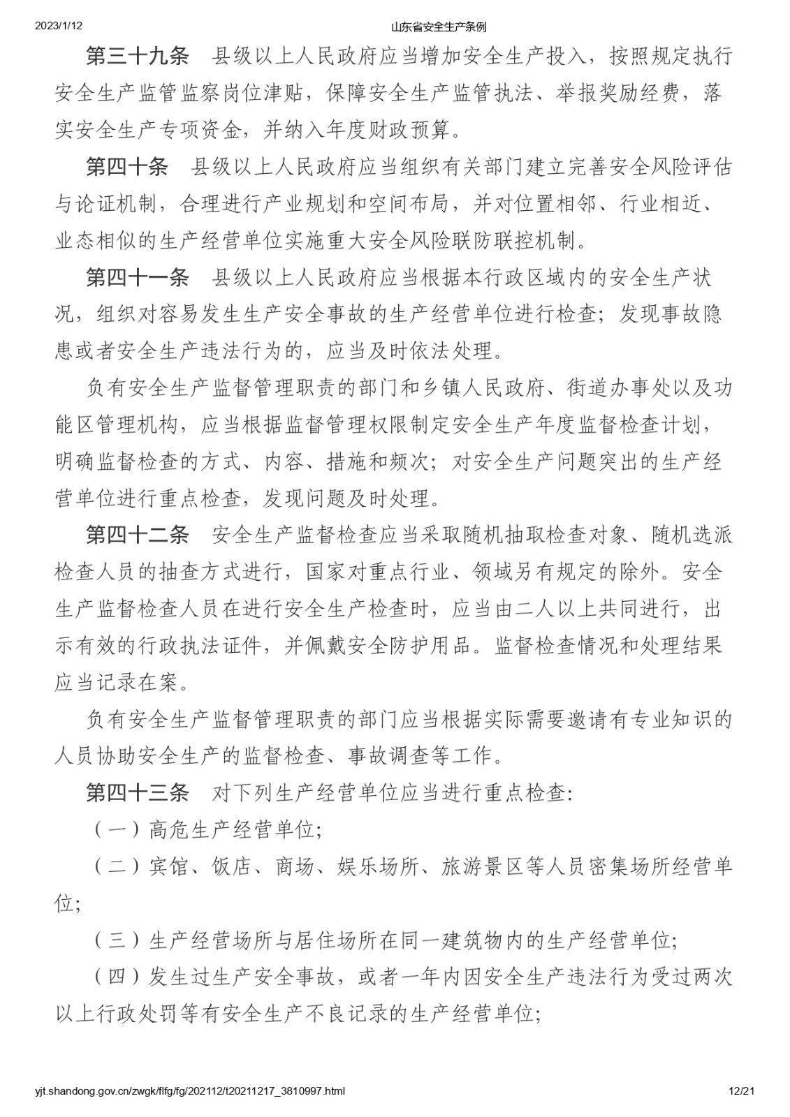
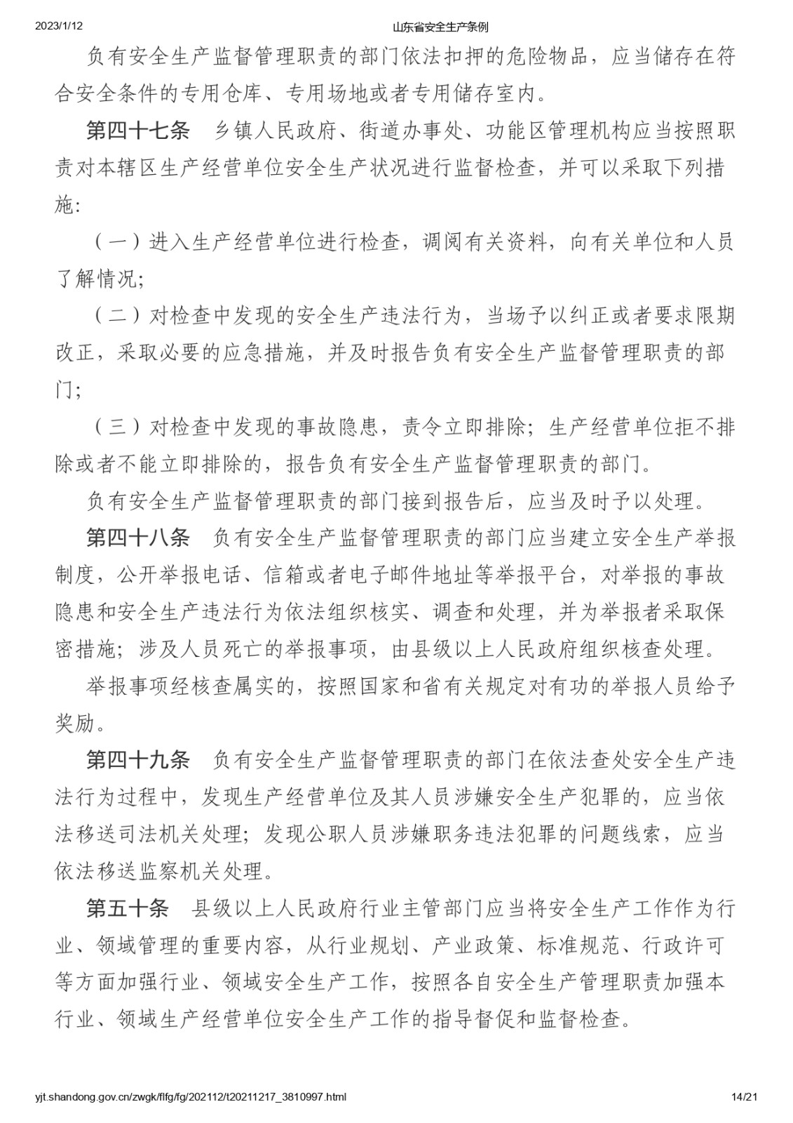
山东省安全生产条例
附件一:
山东省安全生产条例2022.pdf
上一篇
山东省突发事件应急保障条例
下一篇
林武周乃翔对德州平原地震救援工作提出要求 全力做好抗震救灾工作 最大程度减少灾害损失
首页
>
安全生产
>
法律法规
山东省安全生产条例
发布日期:2023-08-25
附件一:
山东省安全生产条例2022.pdf
上一篇
山东省突发事件应急保障条例
下一篇
林武周乃翔对德州平原地震救援工作提出要求 全力做好抗震救灾工作 最大程度减少灾害损失